没有找到符合您问题的答案?
我们的客户服务团队时刻准备为您提供帮助!
宇为天,宙为地,森为万物。树虽毁,木犹存。人们常说建筑是凝固的文化,家具又何尝不是如此?中欧只为给您千万个选择实木家具的理由!
1、实木家具流露出自然与原始之美
首先,从颜色分析,在于木的天然本色。木色家具既天然、又无化学污染,这绝对是现代健康生活的最好选择,符合现代都市人崇尚大自然的心理需求。
其次,在材质的选择上,实木家具所用的木材一般有白蜡木、楸木、胡桃木、桃花芯木、榆木、花梨木等木种,中欧家具采用高档木材,材质细腻稳定。
环保装修实木家具是市场主角。实木家具在加工制作的过程中,和那些人造板的家具相比,用胶量是相当少的。用胶量的多少影响着家具的环保性高低。
2、使用寿命长
板式家具的使用寿命一般3-5年。实木家具的使用寿命是板式家具的5倍以上。
3.有保值功能,同时带来温润的“木气”
实木家具有保值功能.同时能给家居环境带来温润的“木气”,因而颇受中高档消费者欢迎。它的优点是体现自然:自然的纹理,多变的形态,家具表面一般都能看到木材美丽的花纹。
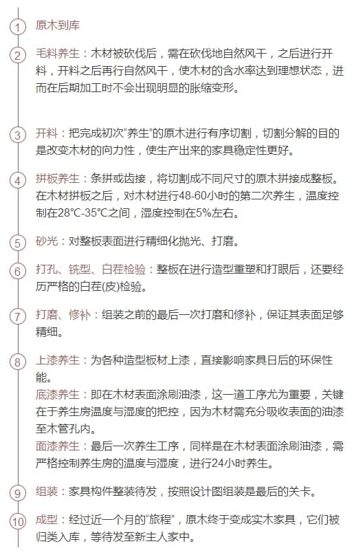
原始木材“十步”变身实木家具

标准一:看选材是否精良
选材是品质的关键。中欧所有系列产品均选用考究原木精雕细琢。
标准二:看环保是否彻底
环保决定了宜居程度和家人的健康。中欧实木家具加蓬系列采用无缝拼接,没有使用任何化学元素,环保系数高。
标准三:看品质是否牢靠
品质决定了家具使用寿命和质感。很多细节的处理可以令家具质量稳定,例如沙发在侧板、背板整体框架和面芯板之间应该有工艺伸缩缝,以防止家具收缩变形,使其更加结实耐用。此外,中欧还采用了精密力学平衡浮动榫卯微工艺,确保家具美观牢固耐用。
标准四:看细节是否人性
细节决定了家具的实用性和安全度。边角是否圆润?连接处是否牢固?细节决定成败,中欧家具采用五金隐藏式微摩擦缓冲工艺,美观牢固,舒畅无噪体验,确保家具结构牢固而不失外观美感。
标准五:看款型是否艺术
实木家具艺术化是目前重要的设计趋势。精湛的工艺和艺术化的造型,让实木家具焕发着新的生命力,欣赏高端实木家具,应从其美学设计和情感融入方面着眼。
面对市场琳琅满目的家具品牌,普通消费者该如何选购到适合自已的家具呢?今天,美学与技术的融合使家具成为极富有艺术内涵的现代工业。如何选择让您称心满意的家具呢?一般要考虑以下几个方面:
中欧从以下几方面教您如何选择到自已合适的家具:
1、 产品质量
据权威的<<中国家具行业报告>>,有54%的消费者把质量作为挑选家具的第一前提。产品质量从以下几点考虑:
◎绿色环保
在环境日益受到破坏,健康日益受到威胁的今天,“绿色环保”家具成为家具消费新时尚是理所当然的。市面上大量家具不符合“绿色环保”要求,主要是对人体有害的甲醛释放量超标,其原因是为节省成本使用不合格的板材、油漆、胶水。
◎材料可靠
家具所使用材料除了要符合绿色环保要求,还有各自不同的要求,如:板材有密度、强度、吸水膨胀率、板面握钉力诸多要求;油漆有硬度、耐磨性、抗冲击、耐黄变性诸多要求。
◎工艺先进
优质的材料,还要配合先进的工艺才能制作出精致的产品,使产品产生工艺美。
2、实用美观
家具是陪伴我们一生的必须品,要具有舒适美感,在满足舒适美感的前提下,还要符合现代人的生活习惯和个性需求,只有二者结合才能产生功能美。家具同时是一种艺术品,且富有实用性,这是中欧家具广受欢迎的原因,也是欧美实木家具艺术美之所在。是否舒适实用,显然也是选择家具的着眼点之一。
3、品牌与价格
目前中国的消费者对家具品牌的认知度还比较低,但国内著名家具品牌已逐渐浮现。品牌不是抽象的,任何著名品牌都有特有的内涵。
在选择家具的时候,不关注品牌的知名度未必是可取的。因为品牌知名度不是凭空而得来的,而是厂家长期对卓越的经营理念执着追求的物化。由于著名品牌信誉度高,选择它,您会觉得放心可靠,您也能享有良好的售后服务。
“价格”是人们选择家具时会量考的一个因素。有人往往把著名品牌和高价位联系起来,这其实是误解。作为公众广泛使用的商品——家具,要成为著名品牌,要有更大的市场占有率,势必不能走“高利润”的路线。恰恰相反,由于拥有著名品牌的家具厂家是以“规模效益”取胜,在保证品质的前提下,能最有效地降低成本,所以买著名品牌家具往往更实惠。在考虑“价格”时,还要注意是否有可比性。品质不好的家具,或许价格低一些,但由于用料粗劣,工艺科技含量低,与著名品牌的价格缺乏可比性。
美式家具的房间简单实用,但软装颇为丰富,各种象征主人过去生活经历的陈设一应俱全。像书房中被翻卷边的古旧书籍、颜色发黄的航海地图、乡村风景的油画、一支鹅毛笔……即使是装饰品,这些东西也足以为书房的美式风格加分,室内绿化也较为丰富,装饰画较多。因此,软装饰的选用在美式家居环境中起着及其重要的作用。下面就与美式家具相搭配的各种软装饰品作了简要概括。
1、植物的选择与搭配
美式田园风格通常对于植物的选择有着较高的要求,一般在建筑面积300平方米的住宅内,植物的数量约为150-200株,多数为不开花的绿叶植物,将绿化植物散布在每个房间如地面、茶几、装饰柜、床头、梳妆台等处,形成错落有致的格局和层次,能充分体现人与自然的完美和谐的交流。并经常运用天然木、石、藤、竹等材质质朴的纹理,巧于设置室内绿化,创造自然、简朴、高雅的氛围。
2、布艺的选择与搭配
美式家居的布置较为温馨,主要以功能性和实用舒适为考虑的重点,像床垫、床罩甚至到一个小小的抱枕均采用相同或相似的布料、相同的装饰元素。简洁大方的布料花纹、精致的牛皮、浮华的锦缎等都是美式家具搭配的首选,这样才能突显其特有的气质与魅力。
3、灯饰的选择与搭配
在灯的选择上,美式家具通常搭配古典壁灯或落地灯,显得高雅。对外观的选择要能适合美式家具的色彩和造型。如美式仿古家具,适合选用竹的或带雕饰的灯杆;而金属抛光的灯杆配合豪华的真皮沙发,则会突出客厅的现代感。
4、仿古艺术品的选择与搭配
与美式家具完美搭配的艺术品的选用必须突显其特有的文化气息,否则会有一种牵强附会、格格不入的感觉。这些装饰品包括:
壁画、古书、壁画、古书也是美式家具搭配的最爱,美式的空间一般都比较大,在空阔的环境中加一幅别有特色的壁画,无疑给人一种心旷神怡的感觉。
雕塑,选用大小不一的人物、动物石雕,精巧细致,每个组合都呈现出深邃的艺术品之享受。
整体的居室环境及其布置在相当程度上表现出居住者的品位、爱好和生活价值观。因此,要充分体现出美式家具的特色,就需要牢牢把握美式家具的配饰设计。
转眼间又到了换季的时候。装修传统的施工就是先按照预定风格进行装修地板墙面等部分,再按照其他的风格搭配家具。若是这样装修,家具难选择就会成为很常见的问题。
现如今好多装饰公司都会提倡新的装修模式,那就是先定家具后装修。后装修并不是意味着买完家具再开工,二是在开工之前把家具风格、颜色、尺寸、价位先定下来,然后设计师将根据家具进行设计,这样做的好处有很多。
好处一:能够准确把握风格
大多数人在装修时并没有什么经验,都是从报刊、网络中去了解的一些基础知识。跟设计师在沟通的过程中也是拿着户型图,这样并不会让设计师了解你喜欢的风格。假若选好了家具再去选择设计师这样就大有不同了。你可以带着设计师先看你中意的家具,把尺寸告诉设计师,这样有助于设计师在设计的过程中心里有数,会把你选择的产品以及你的喜欢风格融入到设计师的设计中去,使得整个家居风格统一,达到业主满意的效果。
好处二:可以根据现有家具设计空间
一般情况下大家都会将小家具交给装饰公司去做,比如鞋柜、多宝格等小件家具。这样既省时间也减少一些不必要的装修问题发生。但是装饰公司现场做的家具过多的注重了使用功能,不能满足消费者对时尚家居的需求。如果在装修前把家具定制好就会免掉好多麻烦。
好处三:减少不必要的开支
装修过的人都知道一般装修价钱都会超出预算的价钱。这是因为在装修的过程中经常会有一些不可预支的开销,比如会莫名其妙的一些小家具,这样一来耗工耗料也就多了,工期加长钱就多了。但是这在装修公司的报单上是没有体现出来的。家具的花销在装修中占很大一部分的比例。并且家具确定之后剩下的剩下的就直接可以交给装修公司去做了,这样会避免产生不少的麻烦。
好处四:省心省力省时间
家具购买可以在逛建材市场的时候顺便看看,如果遇到合适的就可以直接定下来,这样一来就可以减少逛建材市场的次数,做到省心省力。这里需要说明的是先定家具再装修并不是一定要马上把家具买下来,而是先确定风格、颜色、尺寸、形状、价位就可以了,至于具体品牌还可以慢慢比较,直至找到自己满意的产品为止。
一、实木家具保养知识
实木家具以其天然的木质感而备受泛博消费者的喜爱,但对于实木家具的保养却知之甚少,家具的选购虽然重要,家具的保养亦不可缺少。家具保养的好坏,直接关系到家具的使用寿命是非,那么对实木家具应该怎样去保养呢?概而言之,主要应留意下面几点:
1、留意家具表面的清洁维护。实木家具表面涂有油漆,对其漆膜的维护和保养显得尤为重要,漆膜一旦被破坏不仅影响表面美观,而且会进一步影响到产品内部结构。所以应常常保持家具的清洁,天天用纯棉干软布轻轻试去表面浮尘,每隔一段时间,用拧干水分的湿棉丝将家具犄角旮旯处的积尘细细揩净,再用洁净的干软细棉布揩干即可,也可在揩干后涂上一层薄薄的高质量光蜡,像擦皮革一样柔柔地擦试出光泽,这样做不仅保养了木家具,还增加了它的光亮。但选用光蜡一定要慎重,切不可使用含有化学侵蚀成分的差劲产品。
2、避免用酒精、汽油或其他化学溶济除污渍。家具表面如有污渍,千万不可使劲猛擦,可用温茶水将污渍轻轻去除,等到水分挥发后在原部位涂上少许光蜡,然后轻巧地磨试几回以形成保护膜。
3、避免硬物划伤。打扫卫生时,勿使清洁工具触及家具,平时要留意,不要让坚硬的金属制品或其他利器碰撞家具,保护其表面不泛起碰伤痕迹。
4、避免湿润环境。夏季如室内泛潮,宜使用薄胶垫将家具同地面接触的部位隔开,同时让家具的靠墙部位同墙壁保持0.5—1㎝间隔的间隙。
5、阔别热源。冬季里,最好将家具摆放在间隔取暖流1M左右的地方,避免长时间较高的烘烤,使木材发生局部干裂,变曲变形及漆膜泛起局部变质。
6、避免阳光直射。应尽量避免室外阳光对家具整体或局部的长时间曝晒,其摆放位置最好在能够躲开阳光照射进来的地方,或用透明的薄纱窗帘隔开日光直射。这样,既不影响室内采光,还能使柔光为居室平添几许温馨浪漫的情调,同时又保护了室内家具。
二、真皮沙发保养方法
1、对新购置的皮沙发,首先用清水洗湿毛巾,拧干后抹去沙发表面的尘埃以及污垢,再用护理剂轻擦沙发表面一至两遍(不要使用含蜡质的护理品),这样在真皮表面形成一层保护膜,使日后的污垢不易深入真皮毛孔,便于以后的清洁。
2、要避免利器划伤皮革。
3、要避免油渍,圆珠笔、油墨等弄脏沙发。如发现沙发上有污渍等,应立即用皮革清洁剂清洁,如没有皮革清洗剂,可用干净的白毛巾沾少许酒精轻抹污点,之后再用干一点的湿毛巾抹干,最后用保护剂护理。
4、沙发的日常护理用拧干的湿毛巾抹拭即可,大约2-3个月用皮革清洗剂对沙发进行清洁,或用家用真空吸尘器吸除沙发表面灰尘等。
5、为了延长使用寿命,避免孩子在沙发上跳跃玩耍,有汗液之身体不可直接与沙发接触。
6、沙发的摆放要离开5-10cm,保持通风。
7、要避免阳光直射沙发,如客厅常有阳光照射,不妨隔一段时间把几张沙发互调位置以防色差明显;如果湿度较大的地方,可以利用早上8点至10点的弱太阳光照射七天,每天1小时,约3个月做一次。
8、磨沙皮沙发的清洁方式不能用以上清洁方式(除皮质上有油渍外),可用细铜刷轻轻刷拭,恢复其美观。
清洁皮革的注意事项:
首先应了解皮质的种类,除磨沙皮外均可使用专业沙发清洁剂和保养剂。
1、因有些皮革表层处理较差,请使用前先在皮革不显眼的地方试用,若有褪色现象,可加水稀释,直到满意为止。
2、手持产品向距离约10厘米(4寸)之表面喷射,每次喷一部分直至湿润为止。
3、用清水(皮革特脏时可用微温清水)洗湿毛巾或海棉,用手扭干后轻轻揉擦皮革,抹去尘埃污垢。冲洗毛巾,抹净皮革,去除尘埃污垢,继续清洗毛巾,重复上述步骤直到完成清洁部分。让皮革自然干透,避免直接暴露于热力或阳光下。
4、每次清洁之后,要用皮革保护剂进行护理。
皮革保护剂的使用方法:
用清水冲洗毛巾(或任何柔软不褪色之抹布)用手拧干后折叠起来,手持折叠好的毛巾,喷上皮革保护剂直到微湿,拭抹皮革,轻轻揉擦,切勿用力摩擦,按顺序拭抹每一部分,重复喷上保护剂以保持布料微湿直到完成护理程序。还原皮的延展性。从而延长沙发的寿命。 (按以上方法每三个月保养一次即可)
看皮革:
真皮沙发其实是个泛称,猪皮、马皮、驴皮、牛皮都可以用作沙发原料,你一定要弄清楚用的是什么皮革。其中牛皮皮质柔软、厚实,质量最好,现在的沙发一般采用水牛皮,皮质较粗厚,价格实惠。更好的还有黄牛皮、青牛皮。马皮、驴皮的皮纹与牛皮相似,但表面皮质松弛,时间长了容易剥落,不耐用,所以价格便宜。
看木架:
一套好沙发,必须用方木钉成框架,侧面用板固定。当然,木架藏在沙发里面是看不到的,我们可以用手托起沙发感觉一下重量。如果是用包装板、夹板钉成的沙发分量轻,实木架则比较重,也可以坐在沙发上左右摇晃,感觉其牢固程度。
看填充物:
填充物主要指海绵,海绵按弹性分高弹、高弹超软和中弹3种。中弹海绵一般做靠背和扶手部分,高弹和高弹超软海绵做座位部分,现在还有一些商家加入定型海绵或者定型胶质材料,以稳定其造型。除了向售货员咨询其填充物的种类外,还须坐下来亲身感受一下舒适度。普通沙发的寿命大约是三四年,一张好的皮沙发则可以在七八年的时间里不凹陷变形。
皮沙发的保养
1、定期用吸尘器除尘,并常擦拭。
2、避免阳光直接照射。
3、远离热源至少30公分以上。
4、选用皮革专用的保养液定期保养。使用时,以每次沾少量,多次沾取的方式来擦拭表面,等到保养液干了之后,再用干软布擦拭打亮,以防使皮革干燥或褪色。
5、一旦沾到汽水饮料等脏污,应立即处理,以防止水和甜份渗入毛细孔内,此时应以皮革专用的马鞍皂,沾海棉以打圈圈的方式向中心集中,最后用软布擦干即可。
布艺沙发日常维护、保养常识
布艺沙发主要是指主料是布的沙发,经过艺术加工,达到一定的艺术效果,满足人们的生活需求。那么布艺沙发如何保养呢?需要注意以下几点:
1、若能每周进行一次最好,沙发的各个位置都要清洗,可用毛巾进行清洗。像沙发的扶手、座垫,靠背等等
2、一年用清洁剂清洁沙发一次,但事后必须把清洁剂彻底洗掉,否则更易染上污垢。最好选择含防污剂的专门清洁剂。
3、每周至少吸尘一次,尤其注意去除织物间的灰尘。
4、如垫子可翻转换用,应每周翻转一次,使磨损均匀分布。
5、沙发如沾有污渍,可用干净抹布沾水拭去,为了不留下印迹,最好从污渍外围抹起。丝绒家具不可沾水,应使用干洗剂。
6、所有布套及衬套都应以干洗方式清洗,不可水洗,禁止漂白。
7、如发现线头松脱,不可用手扯断,应用剪刀整齐将其剪平。
真皮沙发日常维护、保养常识
拥有了贵重的真皮沙发,又该如何去护理它呢?如何使它保持长久如新,延长它的使用寿命呢?真皮沙发保养工作很重要,如果保养不当会褪色、陈旧,失去光泽,使皮革缺乏延展性而使沙发变形。下面是真皮沙发保养的一些基本方法:
1、对新购置的真皮沙发,首先用清水洗湿毛巾,拧干后抹去沙发表面的尘埃以及污垢,切忌用水洗或用汽油揩。再用护理剂轻擦沙发表面一至两遍,在真皮表面形成一层保护膜,使污垢不易深入真皮毛孔。
2、要避免利器划伤皮革。如果使用不当导致皮革表面出现小裂痕、磨花,可用鸡蛋清磨墨汁,彩皮可用相应的水彩颜料,反复涂抹,待干透后再擦上皮衣上光剂或凡士林;如果裂痕相对较大,则用百得胶等优质粘合剂均匀地涂在划破口子的两边,待8~10分钟后,拉紧破口处,对齐粘合,最后用橡皮擦去残留在破口处的胶迹。
3、要避免油渍,圆珠笔、油墨等弄脏沙发。如发现沙发上有污渍等,应立即用皮革清洁剂清洁。如没有皮革清洗剂,可用干净的白毛巾沾少许酒精轻抹污点,之后再用干一点的湿毛巾抹干,最后用保护剂护理。
4、要避免阳光直射沙发,如客厅常有阳光照射,不妨隔一段时间把几张沙发互调位置以防色差明显;如果湿度较大的地方,可以利用早上8点至10点的弱太阳光照射七天,每天1小时,约3个月做一次。
5、为了延长使用寿命,避免孩子在沙发上跳跃玩耍,有汗液之身体不可直接与沙发接触。真皮沙发久坐后应常轻拍座位部位以及边缘,恢复原状,减少因坐力集中而出现机械疲劳的轻微凹陷现象.
6、做好日常基本的护理。每周用清水和软布轻拭,对污渍部分可以用涂了牙膏的软布轻拭即可。大约2-3个月用皮革清洗剂对沙发进行清洁,或用家用真空吸尘器吸除沙发表面灰尘等。
实木家具日常维护、保养知识
1、除尘:经常用软棉布顺着木的纹理方向擦掉家具表面的灰尘。在去尘之前,应该在软布上蘸点清洁剂,注意不要用干布揩抹,以免擦花。隔一段时间,用拧干水份的湿棉丝将木家具旮旯处的积尘细细揩净,再将木家具通体擦拭一遍,然后以洁净的干软细棉布揩干即可。也可在揩干后涂上薄薄一层高质量的光蜡,这样做不仅保养了木家具,还增加了它的光亮。
2、清洁:为了除去家具表面的污染物以及油烟之类的痕迹,建议使用专用的家具清洁剂,这样还可以帮助去掉多余的蜡。
3、上蜡:在抹布上涂上少量擦光油,在家具来一次快速上光是非常快的,但以后经常需要对家具进行两次除尘。油会吸引灰尘,而不是抵御灰尘。因此家具一旦因为抹油变的美丽闪耀以后,它将很快变的尘土满身。而且许多灰尘会与油结合在一起,导致家具变的极端难以清洁,却容易出现刮痕。液蜡在某种程度上比擦光油要好,它们能够在木材表面制造一层保护层,使灰尘滑落而不是粘住,但其保护时间不像砂蜡那样持久。
4、修补小刮痕:对于板木家具和实木家具,修补它们非常很简单:只需在您当地的商店里购买用一支蜡条,尽量选择与您的木材颜色最匹配的颜色。只要将在刮痕处涂上颜色,您的工作就完成了。蜡会帮助您保护您的家具免遭各种侵袭,它的颜色也可以隐藏刮痕。然后将家具上的这部分区域再上一次蜡,确保蜡已经覆盖了刮痕,没有涂在裸木上。
5、水痕处理:水痕通常要经过一段时间才能消失。如果一个月后它仍可见,请用一块涂了少量色拉油或蛋黄酱的干净软布于水痕处顺木纹方向擦拭。或可用湿布盖在痕印上,然后用电熨斗小心地按压湿布数次,痕印即可淡化!
6、日常呵护:避免让阳光长期照射家具表面,要不很容易使木头的内部水分失去平衡,造成裂痕;在秋冬季较干燥的环境下,需定期采用人工加湿的措施来补充水分的过分流失,如经常用软布湿水后擦拭家具等;保持良好的湿度,理想的湿度在40%左右,若长期使用冷气,可在旁边放盆水。温差不宜过大,避免空调开开关关,造成温度变化剧烈;过热的物品要避免直接放在家具表面上,这样会破坏家具表面的保护漆和蜡。